Researcher, Lecturer, Developer and Musician
Home| Temporal Counterfactual Explanations of Behaviour Tree Decisions |
|---|
| Tamlin Love, Antonio Andriella, Guillem Alenyà |
![]() |
Explainability is a critical tool in helping stakeholders understand robots. In particular, the ability for robots to explain why they have made a particular decision or behaved in a certain way is useful in this regard. Behaviour trees are a popular framework for controlling the decision- making of robots and other software systems, and thus a natural question to ask is whether or not a system driven by a behaviour tree is capable of answering “why” questions. While explainability for behaviour trees has seen some prior attention, no existing methods are capable of generating causal, counterfactual explanations which detail the reasons for robot decisions and behaviour. Therefore, in this work, we introduce a novel approach which automatically generates counterfactual explanations in response to contrastive “why” questions. Our method achieves this by first automatically building a causal model from the structure of the behaviour tree as well as domain knowledge about the state and individual behaviour tree nodes. The resultant causal model is then queried and searched to find a set of diverse counterfactual explanations. We demonstrate that our approach is able to correctly explain the behaviour of a wide range of behaviour tree structures and states. By being able to answer a wide range of causal queries, our approach represents a step towards more transparent, understandable and ultimately trustworthy robotic systems. |
| Under review |
| Paper · Code |
| Measuring User Understanding in Explainable Human-Robot Interaction: A Systematic Review |
|---|
| Ferran Gebellí, Pradip Pramanick, Tamlin Love, Raquel Ros, Anaís Garrell, Silvia Rossi, Antonio Andriella, Guillem Alenyà |
![]() |
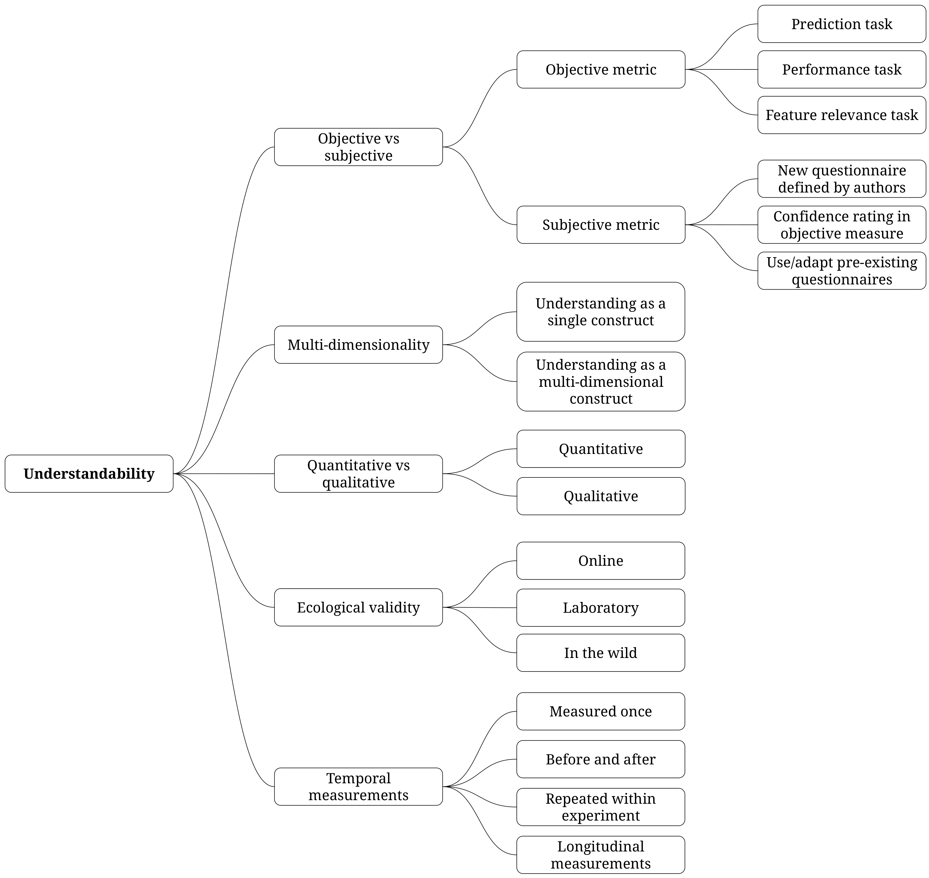
In explainable Human-Robot Interaction (HRI), the primary objective of explanations and transparent behaviour is often to enhance the user’s understanding of the robot. Consequently, assessing understandability becomes essential for evaluating the effectiveness of such systems. However, the evaluation of explainable HRI lacks standardisation, with numerous competing measures of understandability currently in use. In this paper, we conduct a systematic review of the literature on the evaluation of explainable HRI, with a focus on how understandability is operationalised and measured. We identify 58 eligible papers that include user studies in which understandability is measured. We categorise these papers according to five main aspects: whether the measure is subjective or objective, whether or not understandability is treated as a multidimensional construct, whether the measure is quantitative or qualitative, the ecological validity of the study and the temporal aspect of the measurements. The results reveal some notable trends in explainable HRI, including the different objective, subjective, quantitative, and qualitative approaches to measuring understandability, as well as some clear gaps in the operationalisation of understandability. In particular, we identify a lack of in-the-wild studies and a limited number of measures that decompose understandability into multiple dimensions. Moreover, we find an absence of studies that assess understandability longitudinally. Based on our analysis of the reviewed literature, we offer a set of recommendations for researchers conducting user studies on explainability in HRI and highlight several open questions regarding the measurement of understandability. |
| Under review |
| Paper |
| What Would I Do If...? Promoting Understanding in HRI through Real-Time Explanations in the Wild |
|---|
| Tamlin Love, Antonio Andriella, Guillem Alenyà |
![]() |
As robots become more and more integrated in human spaces, it is increasingly important for them to be able to explain their decisions to the people they interact with. These explanations need to be generated automatically and in real-time in response to decisions taken in dynamic and often unstructured environments. However, most research in explainable human-robot interaction only considers explanations (often manually selected) presented in controlled environments. We present an explanation generation method based on counterfactuals and demonstrate its use in an “in-the-wild” experiment using automatically generated and selected explanations of autonomous interactions with real people to assess the effect of these explanations on participants’ ability to predict the robot’s behaviour in hypothetical scenarios. Our results suggest that explanations aid one’s ability to predict the robot’s behaviour, but also that the addition of counterfactual statements may add some burden and counteract this beneficial effect. |
| RO-MAN 2024 |
| Paper · Code |
| Personalising Explanations and Explaining Personalisation |
|---|
| Tamlin Love, Antonio Andriella, Guillem Alenyà |
![]() |
Both personalisation and explainability have be- come popular research topics in social robotics, each capable of improving human-robot interactions. However, challenges have been identified in both fields, from issues of transparency, bias and privacy in personalisation to issues of identifying and communicating relevant explanations in explainability. In this work, we examine the intersection of these two fields - using personalisation to improve explanations and explainability to improve personalisation - and identify a number of research directions that could be of benefit to both communities. |
| To appear in WARN Workshop @ RO-MAN 2024 |
| Paper |
| Towards Explainable Proactive Robot Interactions for Groups of People in Unstructured Environments |
|---|
| Tamlin Love, Antonio Andriella, Guillem Alenyà |
![]() |
For social robots to be able to operate in unstructured public spaces, they need to be able to gauge complex factors such as human-robot engagement and inter-person social groups, and be able to decide how and with whom to interact. Additionally, such robots should be able to explain their decisions after the fact, to improve accountability and confidence in their behavior. To address this, we present a two-layered proactive system that extracts high-level social features from low-level perceptions and uses these features to make high-level decisions regarding the initiation and maintenance of human robot interactions. With this system outlined, the primary focus of this work is then a novel method to generate counterfactual explanations in response to a variety of contrastive queries. We provide an early proof of concept to illustrate how these explanations can be generated by leveraging the two-layer system. |
| Late Breaking Report @ HRI 2024 |
| Paper · Code · Video |
| ROSARL: Reward-Only Safe Reinforcement Learning |
|---|
| Geraud Nangue Tasse, Tamlin Love, Mark Nemecek, Steven James, Benjamin Rosman |
![]() |
An important problem in reinforcement learning is designing agents that learn to solve tasks safely in an environment. A common solution is for a human expert to define either a penalty in the reward function or a cost to be minimised when reach- ing unsafe states. However, this is non-trivial, since too small a penalty may lead to agents that reach unsafe states, while too large a penalty increases the time to convergence. Additionally, the difficulty in designing reward or cost functions can increase with the complexity of the problem. Hence, for a given environment with a given set of unsafe states, we are interested in finding the upper bound of rewards at unsafe states whose optimal policies minimises the probability of reaching those unsafe states, irrespective of task rewards. We refer to this exact upper bound as the Minmax penalty, and show that it can be obtained by taking into account both the controllability and diameter of an environment. We provide a simple practical model-free algorithm for an agent to learn this Minmax penalty while learning the task policy, and demonstrate that using it leads to agents that learn safe policies in high-dimensional continuous control environments. |
| Under review |
| Paper · Code |
| Facilitating Safe Sim-to-Real through Simulator Abstraction and Zero-shot Task Composition |
|---|
| Tamlin Love, Devon Jarvis, Geraud Nangue Tasse, Branden Ingram, Steven James, Benjamin Rosman |
![]() |
Simulators are a fundamental part of training robots to solve complex control and navigation tasks. This is due to the speed and safety they offer in comparison to training directly on a physical system, where exploration may drive the system towards dangerous action for itself and its environment. However, simulators have a fundamental drawback known as the “reality gap”, which describes the discrepancy in performance which occurs when a robot trained in simulation performs the same task in the real world. The reality gap is prohibitive as it means many of the most powerful recent advances in reinforcement learning (RL) cannot be used with robots due to their high sample complexity which makes physical training infeasible. In this work we introduce a framework for applying high sample complexity RL algorithms to robots by leveraging recent advances in hierarchical RL and skill composition. We demonstrate that adapting hierarchical RL techniques allows us to close the reality gap at multiple levels of abstraction. As a result we are able to train a robot to perform combinatorially many tasks within a domain with minimal training on a physical system or steps of error correction. We believe this work provides an important starting framework for applying hierarchical RL to perform sim-to-real generalisation at multiple levels of abstraction. |
| Workshop on Lifelong Learning of High-level Cognitive and Reasoning Skills @ IROS, 2022 |
| Paper · Video · Code |
| Who should I trust? Cautiously learning with unreliable experts |
|---|
| Tamlin Love, Ritesh Ajoodha and Benjamin Rosman |
![]() |
An important problem in reinforcement learning is the need for greater sample efficiency. One approach to dealing with this problem is to incorporate external information elicited from a domain expert in the learning process. Indeed, it has been shown that incorporating expert advice in the learning process can improve the rate at which an agent’s policy converges. However, these approaches typically assume a single, infallible expert; learning from multiple and/or unreliable experts is considered an open problem in assisted reinforcement learning. We present CLUE (cautiously learning with unreliable experts), a framework for learning single-stage decision problems with action advice from multiple, potentially unreliable experts that augments an unassisted learning with a model of expert reliability and a Bayesian method of pooling advice to select actions during exploration. Our results show that CLUE maintains the benefits of traditional approaches when advised by reliable experts, but is robust to the presence of unreliable experts. When learning with multiple experts, CLUE is able to rank experts by their reliability and differentiate experts based on their reliability. |
| Neural Computing and Applications, 2022 |
| Paper · Supplementary Material · Code |
| Learning Who to Trust: Policy Learning in Single-Stage Decision Problems with Unreliable Expert Advice |
|---|
| Tamlin Love, Ritesh Ajoodha and Benjamin Rosman |
![]() |
Work in the field of Assisted Reinforcement Learning (ARL) has shown that the incorporation of external information in problem solving can greatly increase the rate at which learners can converge to an optimal policy and aid in scaling algorithms to larger, more complex problems. However, these approaches rely on a single, reliable source of information; the problem of learning with information from multiple and/or unreliable sources of information is still an open question in ARL.We present CLUE (Cautiously Learning with Unreliable Experts), a framework for learning single-stage decision problems with policy advice from multiple, potentially unreliable experts. We compare CLUE against an unassisted agent and an agent that naÏvely follows advice, and our results show that CLUE exhibits faster convergence than an unassisted agent when advised by reliable experts, but is nevertheless robust against incorrect advice from unreliable experts. |
| 2022, MSc Thesis |
| Thesis · Code |
| Work published in Neural Computing and Applications 2022 |
| Work featured in Multi-disciplinary Conference on Reinforcement Learning and Decision Making 2022 (Extended Abstract · Poster) |
| Work featured in Workshop on Human-aligned Reinforcement Learning for Autonomous Agents and Robots 2021 (Paper · Video) |
| Building Undirected Influence Ontologies Using Pairwise Similarity Functions |
|---|
| Tamlin Love and Ritesh Ajoodha |
![]() |
The recovery of influence ontology structures is a useful tool within knowledge discovery, allowing for an easy and intuitive method of graphically representing the influences between concepts or variables within a system. The focus of this research is to develop a method by which undirected influence structures, here in the form of undirected Bayesian network skeletons, can be recovered from observations by means of some pairwise similarity function, either a statistical measure of correlation or some problem-specific measure. In this research, we present two algorithms to construct undirected influence structures from observations. The first makes use of a threshold value to filter out relations denoting weak influence, and the second constructs a maximum weighted spanning tree over the complete set of relations. In addition, we present a modification to the minimum graph edit distance (GED), which we refer to as the modified scaled GED, in order to evaluate the performance of these algorithms in reconstructing known structures. We perform a number of experiments in reconstructing known Bayesian network structures, including a real-world medical network. Our analysis shows that these algorithms outperform a random reconstruction (modified scaled GED ≈ 0.5), and can regularly achieve modified scaled GED scores better than 0.3 in sparse cases and 0.45 in dense cases. We argue that, while these methods cannot replace traditional Bayesian network structure-learning techniques, they are useful as computationally cheap data exploration tools and in knowledge discovery over structures which cannot be modelled as Bayesian networks. |
| 2020 International SAUPEC/RobMech/PRASA Conference |
| Paper · Poster |